
Biss Line basiert auf einer halb-duplexen differentiellen Datenübertragung gemäß RS-485-Standard. Zusätzlich können Versorgung und Masse vor der Übertragung als Gleichspannungsanteil auf die beiden Leiter gekoppelt werden. Um die schnelle, isochrone Datenübertragung mit 12,5MBit/s auch in Umgebungen mit elektromagnetischen Störfeldern sicherzustellen, nutzt Biss Line 8b10b-kodierte Symbole sowie Fehlerkorrekturmechanismen. Gegenüber der SSI- und Biss-C-Schnittstelle werden so für die Übertragung von Daten- und Energie in einer Punkt-zu-Punkt-Verbindung vier Adern eingespart, gegenüber einem Biss-C-Bus sind es sogar sechs.

Beliebige Sensoren und Aktoren einbinden
Mit dem Protokollwandler iC-BL lassen sich beliebige Biss-C-, SSI-, SPI- und I2C-Sensoren in das Biss-Line-System einbinden. So können über die zehn I/O-Pins des Bausteins z.B. Positionsdaten eines Biss-C-Sensors, Daten eines Beschleunigungssensors via SPI und Temperaturdaten eines I2C-Sensors übertragen werden. Da Biss Line eine bidirektionale Kommunikation unterstützt, ist auch die Konfiguration der angeschlossenen Sensoren und die Übertragung von Aktordaten an die Teilnehmer möglich. Um unterschiedliche Sensortechnologien unterstützen zu können, verfügt der Wandler über einen integrierten Spannungswandler, sodass aus einer Eingangsspannung von bis zu 30V Sensoren mit einer Spannung von 5, 3,3 oder 2,5V und bis zu 200mA versorgt werden können. Durch den integrierten OTP-Speicher (one-time programmable) ist kein externes EEPROM zum Ablegen der Konfiguration des iC-BL erforderlich.
Der Protokollwandler kann auch im Biss Line Master eingesetzt werden. Die Ansteuerung erfolgt dann typischerweise über einen Controller als SPI Master. Dank der integrierten RS-485-Transceiver und einem kompakten 5x5mm Gehäuse wird Platz auf der Platine eingespart. Alternativ ist auch eine Implementierung im FPGA mit externen RS-485-Transceiver möglich, dafür stehen VHDL IPs zur Verfügung. Automatisierungstechnik von Beckhoff ermöglicht die effiziente Entwicklung ressourcenschonender Verpackungsmaschinen, verkürzt Konstruktionszeiten und senkt Kosten – für innovative Lösungen und nachhaltige Produktionsprozesse. ‣ weiterlesen
Vorsprung im Packaging
Busfähige Sensor-/Aktorsysteme
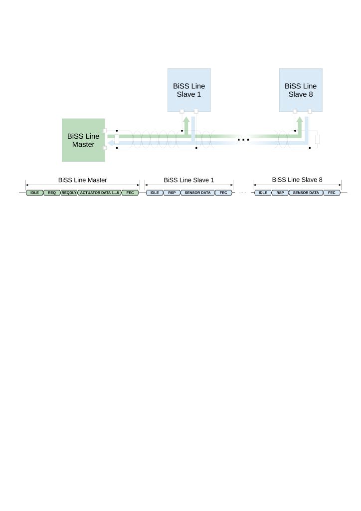
Biss Line unterstützt Bustopologien mit bis zu acht Teilnehmern. Jeder Slave kann dabei Aktordaten vom Master empfangen und Sensordaten an ihn senden. In jedem Biss Line Slave sind mehrere Sensoren und Aktoren implementierbar. Insgesamt werden in einem Biss Line Bus bis zu acht logische Datenkanäle für Biss-, SSI- und SPI-Sensoren bzw. Aktoren unterstützt. I2C-Sensoren können unabhängig von den Datenkanälen per BiSS Registerkommunikation ausgelesen werden.
Businitialisierung und Sensorkonfiguration
Ein Biss Line Frame wird immer vom Biss Line Master begonnen. Dieser sendet nach einem IDLE-Symbol zur Taktrückgewinnung in einem Prozessdaten-Frame ein Startsymbol REQ (Hamming-Abstand=5). REQDLY enthält Informationen, die sicherstellen, dass die Daten aller Sensoren im Biss Line Bus gleichzeitig und isochron erfasst werden, was Datenjitter reduziert. Anschließend kann der Master bis zu 64Bit Aktordaten pro Datenkanal an die Slaves senden. Diese können nach ihrem Startsymbol RSP jeweils bis zu 64Bit an Sensordaten pro Datenkanal an den Master zurücksenden. Die mögliche Zykluszeit hängt von diversen Faktoren wie der Kabellänge, der Anzahl der Slaves sowie der Datenlängen ab. Bei einem durch Fehlerkorrektur geschützten Biss Line Bus mit n Biss Line Slaves und jeweils einem Sensordatenkanal lässt sich die minimale Zykluszeit mit n x 20s abschätzen.
















